德州天衢新区2025年
义务教育阶段学校招生工作意见
为进一步规范义务教育阶段学校招生秩序,切实保障我区适龄儿童接受义务教育的权利,根据《中华人民共和国义务教育法》《山东省义务教育条例》等法律法规和德州市教育局相关文件精神,结合我区实际,提出如下意见:
以推进义务教育优质均衡发展、促进教育公平、提升教育满意度为目标,服务于社区居民、服务于招商引资、服务于协同发展,科学划定学区,规范招生程序,严格控制班额,确保招生工作公开、公正、公平,切实保障适龄儿童入学权益。
2025年小学招生对象为年满6周岁(2019年8月31日<含>前出生)的适龄儿童。
2019年8月31日(含)前出生的智力障碍、听力语言残疾或者视力残疾的儿童均可到特殊教育学校报名。
1.具有天衢新区户籍的居民子女,按学区划分入学
具有天衢新区户籍的适龄儿童入学,以户籍所在地为依据,且符合“两个一致”,即适龄儿童户籍与其父母或其法定监护人户籍一致,适龄儿童户籍地址、实际居住地址与其父母或其法定监护人的房产地址一致。如房屋产权为多人共有,适龄儿童父母或其法定监护人所占房屋产权份额比例应超过50%(不含)。
学区内村庄(社区)适龄儿童网上报名所需证件材料:①适龄儿童及其父母或其法定监护人的户口本;②实际住所证明;③适龄儿童的预防接种证。
学区内商品住宅小区适龄儿童网上报名所需证件材料:①适龄儿童及其父母或其法定监护人的户口本;②房产证或购房合同与交费发票;③适龄儿童的预防接种证。
备注:2025年2月2日至秋季入学报名截止,购买天衢新区辖区内新建商品住房并办理完网签、备案手续的购房户,可凭经教体卫生事业部和建设管理部认定的已网签备案的购房合同及购房全额发票,网上报名网签住宅所在学区的小学,暂不做户籍要求。
2.外来购房人员随迁子女到指定学校入学
在岔河以东、减河以西购房并长期实际居住人员子女,根据房产所在地,到以下学校入学:东方红路以南到东七小学、沙王小学、杨庄小学就近入学;东方红路以北到启德小学、德州学院附属第一实验小学、北辰小学就近入学。在减河以东购房并长期实际居住人员子女根据房产所在地,按学区划分入学(东城小学除外)。
网上报名所需证件材料:①适龄儿童及其父母或其法定监护人的户口本;②天衢新区公安部门签发的父母或其法定监护人的居住证(户籍为天衢新区、德城区、陵城区的人员不需要提供);③适龄儿童的预防接种证;④适龄儿童的父母或其法定监护人的房产证或购房合同与交费发票(未实际入住,但已完成网签的,需提供网签备案合同)。
3.外来经商、务工人员随迁子女到指定学校入学(不含户籍为天衢新区、德城区、陵城区的经商、务工人员)
在岔河以东、减河以西外来经商、务工人员子女,根据经商、务工地址,到以下学校入学:东方红路以南到东七小学、沙王小学、杨庄小学就近入学;东方红路以北到德州学院附属第一实验小学、北辰小学就近入学。减河以东外来经商、务工人员子女根据经商、务工地址,到指定学校入学:袁桥镇到杨庄小学、尚德小学、实验学校小学部就近入学;抬头寺镇到抬头寺小学、大韩小学、张申小学、张庄小学就近入学;赵虎镇到新华希望小学、丰乐李小学、刘汉小学、郝庄小学、方庄小学、赵宅中心小学、共青希望小学、三古小学、郭庵小学就近入学;新区办到凤仪城小学、生金刘小学、宋集小学、将军寨小学就近入学。
网上报名所需证件材料:①适龄儿童及其父母或其法定监护人的户口本;②天衢新区公安部门签发的父母或其法定监护人的居住证;③适龄儿童的预防接种证;④营业执照正副本;⑤务工人员提供天衢新区人社部门出具的个人或用人单位一年的社保缴费凭证。
备注:经商人员子女报名需提交①、②、③、④;务工人员子女报名需提交①、②、③、⑤。
1.区内公办小学应届毕业生(现场报名)
具有天衢新区小学学籍的应届毕业生,依据小学毕业学校,按对口直升方式报名相应初中学校。德开小学、康博小学毕业生到同济中学入学;太阳城小学、长河小学(房产地址在东方红路以南的毕业生)、东七小学、沙王小学、新区办小学毕业生到太阳城中学入学;长河小学(房产地址在东方红路以北的毕业生)、启德小学、德州学院附属第一实验小学、北辰小学、弘德小学毕业生到崇德中学入学;袁桥镇小学毕业生到东城中学入学(实验学校小学部除外);抬头寺镇小学毕业生到抬头寺中学入学;实验学校小学部、赵虎镇小学毕业生到实验学校初中部入学。
现场报名所需证件材料:①适龄儿童及其父母或其法定监护人的户口本;②小学毕业证;③小学毕业考试准考证。
报名事项:区内公办小学应届毕业生请于8月15日—8月16日携带相关材料原件到对口初中学校现场报名。
2.具有天衢新区户籍的民办学校、区外学校的小学应届毕业生
按其户籍所在地,参照小学学区划分,网上报名所属初中学校。
网上报名所需证件材料:①学生及其父母或其法定监护人的户口本;②房产证或购房合同与交费发票;③原就读学校开具的学籍证明。
备注:2025年2月2日至秋季入学报名截止,购买天衢新区辖区内新建商品住房并办理完网签、备案手续的购房户,可凭经教体卫生事业部和建设管理部认定的已网签备案的购房合同及购房全额发票,网上报名网签住宅所在学区的初中,暂不做户籍要求。
3.外来经商、务工人员随迁子女到指定学校入学(不含户籍为天衢新区、德城区、陵城区的经商、务工人员)
在岔河以东、减河以西外来经商、务工人员子女,根据经商、务工地址,到以下学校入学:东方红路以南到太阳城中学入学;东方红路以北,到崇德中学入学。减河以东外来经商、务工人员子女根据经商、务工地址,到指定学校入学:袁桥镇到东城中学、实验学校初中部就近入学;抬头寺镇到抬头寺中学入学;赵虎镇到实验学校初中部入学;新区办到太阳城中学入学。
网上报名所需证件材料:①学生及其父母或其法定监护人的户口本;②天衢新区公安部门签发的父母或其法定监护人的居住证;③原就读学校出具的学籍证明;④营业执照正副本;⑤务工人员提供天衢新区人社部门出具的个人或用人单位一年的社保缴费凭证。
备注:外来经商人员子女报名需提交①、②、③、④;外来务工人员子女报名需提交①、②、③、⑤。
7月20日,通过媒体平台向社会公布德州天衢新区2025年招生有关规定、学区划分、报名操作指南。
7月23日,各学校通过微信公众号等向社会公布2025年招生有关规定、学校学区划分、网上报名注意事项等。学校设立咨询处、公布咨询电话,做好政策解读、咨询服务等工作。
8月11日8:00至8月15日24:00,为2025年小学适龄儿童和小学毕业生(区内公办小学应届毕业生直接到对口初中学校现场报名,不需要网上信息采集)网上报名信息集中采集时间。符合报名条件的适龄儿童和小学毕业生家长可以通过以下两种方式进行信息采集。
2.通过手机下载并打开“爱山东”APP,在搜索栏搜索“义务教育报名”,进入后选择“德州市”——“天衢新区”,点击“确认,去报名”,进入后点击“中小学入学信息采集和网上报名”。进行注册或登录,然后进入报名系统,选择小学、初中报名端口,按平台提示进行学生报名信息采集。
以上适龄儿童和小学毕业生报名入学须先进行网上信息采集。
8月16日,上午8:00—12:00,下午14:00—18:00,报名信息采集期间因故无法完成信息采集的适龄儿童和小学毕业生家长到所属学区学校进行信息采集。
8月18日至21日,学生报名信息审核。
8月28日,家长登录报名网站查询录取结果。
8月29日,学校将符合报名条件的学生进行电脑随机编班。
8月31日,新生持户口本报到入学。
1.军人子女及公安英模等子女入学
天衢新区户籍现役以及烈士子女、转业到天衢新区的军人子女、公安英模和因公牺牲伤残警察子女,参照有关规定,由区教体卫生事业发展部按照学校学位情况统筹协调安排入学。
2.拆迁户子女入学
区内拆迁户子女可在现居住地就近入学,学籍注册在户籍地所属学校。
现场报名所需证件材料:①户口本原件及复印件;②拆迁证明原件及复印件;③规范有效的房屋租赁合同等。
备注:房屋租赁合同须为规范有效的正式合同,同时提供房主房产证、身份证原件,社区居委会开具的有居委会书记及主任共同签字的证明;租住镇街个人房且无房产证的,须出示以下三种证明之一:房屋地契证明、建房屋审批证明或村委会开具的有村委会书记及主任共同签字的房屋情况证明。违法建设及非居住性质的房屋证明无效。
3.报名事项
特殊群体请于8月12日—8月14日携带相关材料原件及复印件(分别装入两个档案袋)到德州天衢新区晶华路587号德州高创2号楼3楼317(南)现场报名。
备注:根据我区学位供给情况,符合德开小学入学条件的特殊群体人员子女统一到德开小学明德校区就读;符合康博小学入学条件的特殊群体人员子女统一到康博小学润德校区就读;符合东城小学入学条件的特殊群体人员子女统一到东城小学蘭园校区就读。
1.房产用途(性质)须为住房,工业用房、商业用房等非住房不作为入学条件。
2.居住证应为天衢新区公安机关核发,且在有效期内。
3.营业执照须是2024年7月1日(不含)之前核发的;社保缴费单据指个人或用人单位缴纳,且至少缴纳一年(自2024年7月1日起)的天衢新区社保缴费单据。
(一)严格按照省定标准控制班额和学校规模,不组织任何形式的入学考试。
(二)实行学区制招生,不允许择校和借读。
(三)严禁设立任何名义的重点班、快慢班。
附件:
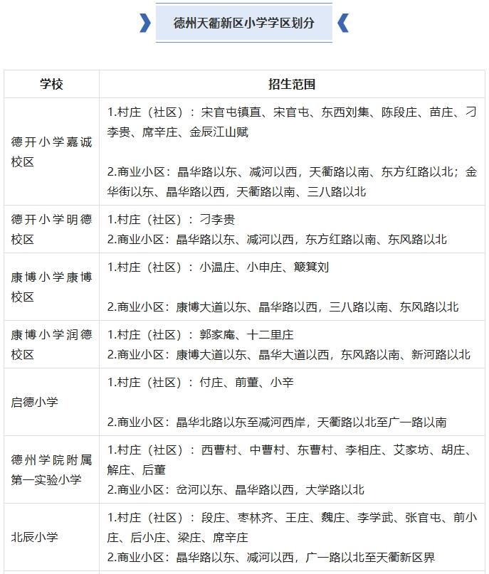
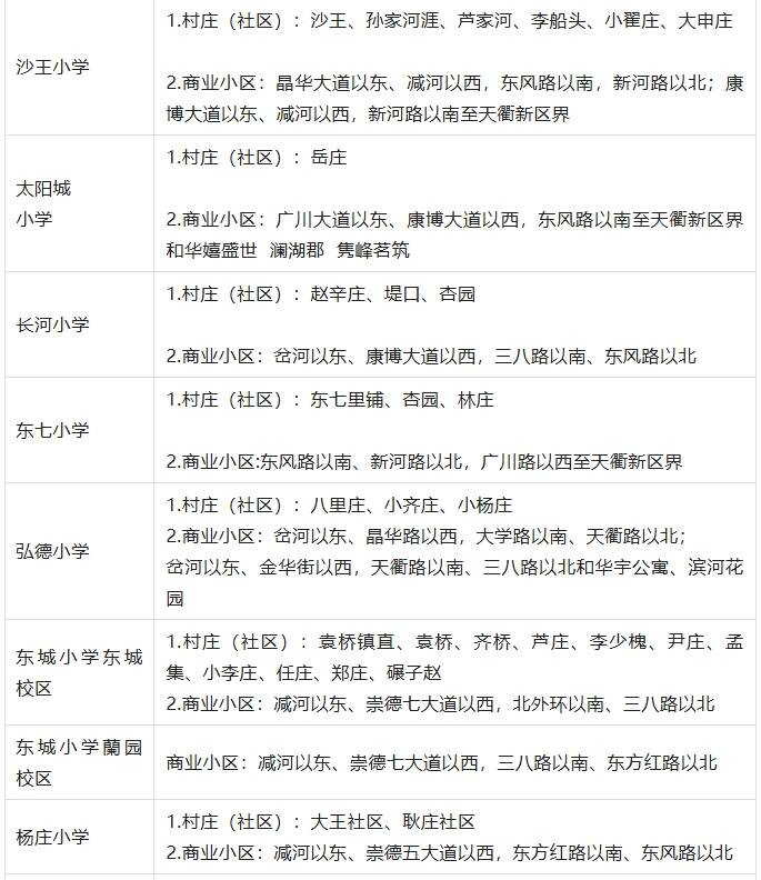
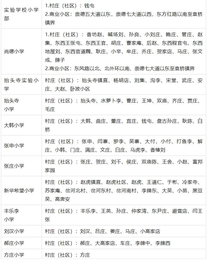
1.德州天衢新区小学学区划分
2.德州天衢新区中学学区划分
3.德州天衢新区中小学招生咨询电话
德州天衢新区教体卫生事业发展部
2025年7月20日









天衢新区教体卫生事业发展部:
0534-2391195
(德州市广播电视台奏嘛新闻出品)
鲁公网安备 37140202000161号