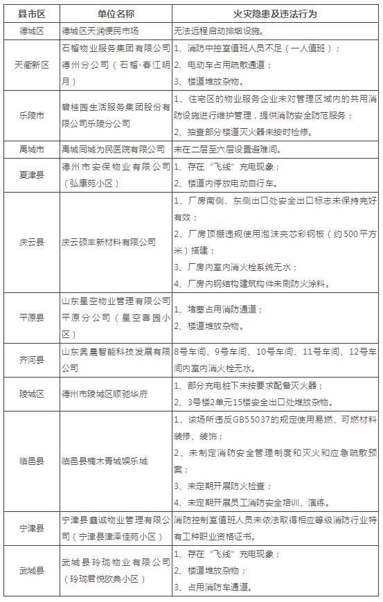
为深刻汲取火灾事故教训,切实加强消防安全管理,深化火灾隐患排查整治,净化社会面消防安全环境,省安委会办公室在全省范围内组织开展冬春火灾防控百日攻坚行动。现对专项行动期间我市发现的12家火灾隐患单位进行曝光,希望各县市区、有关部门和相关企业高度重视,认真抓好整改落实,其他企业要以此为鉴,自查自改,及时消除火灾隐患,防范火灾发生。

火灾隐患单位

为深刻汲取火灾事故教训,切实加强消防安全管理,深化火灾隐患排查整治,净化社会面消防安全环境,省安委会办公室在全省范围内组织开展冬春火灾防控百日攻坚行动。现对专项行动期间我市发现的12家火灾隐患单位进行曝光,希望各县市区、有关部门和相关企业高度重视,认真抓好整改落实,其他企业要以此为鉴,自查自改,及时消除火灾隐患,防范火灾发生。

火灾隐患单位

①凡本网注明“来源:XXX(非奏嘛新闻)”的作品,均转载自其它媒体,转载目的在于传递更多信息,并不代表本单位赞同其观点和对其真实性负责。 ②鉴于本网发布的部分图文、视频稿件来源于网络,如有侵权请著作权人主动与本网联系,提供相关证明材料,我单位将及时处理。(电话:0534-2611110)
奏嘛 APP
更多精彩!扫码下载了解